Fortuna László

korróziós divízió vezető

FORKORR Kft.

2440 Szászhalombatta, Csónakos u. 9/4
E-mail: fortuna@forkorr.hu
www.forkorr.hu

Mobil: +36-30/9-727-167

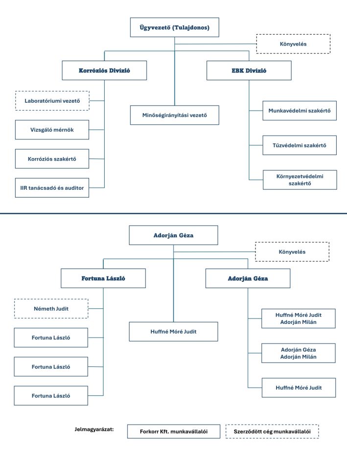
Szervezeti felépítés



 

Adorján Géza

ügyvezető

FORKORR Kft.

2440 Szászhalombatta, Csónakos u. 9/4
E-mail: adorjan@forkorr.hu
www.forkorr.hu

Mobil: +36-30/9-727-167
Ez a weboldal cookie-kat használ annak érdekében hogy a lehető legjobb felhasználói élményt nyújtsa. További információk